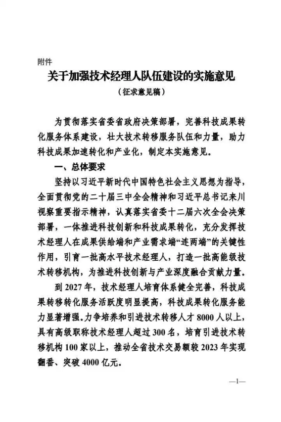
本网讯:10月18日,四川省科技厅就《关于加强技术经理人队伍建设的实施意见(征求意见稿)》发布公告,向社会公开征求意见。意见指出,为贯彻落实省委省政府决策部署,完善科技成果转化服务体系建设,壮大技术转移服务队伍和力量,助力科技成果加速转化和产业化,科技厅牵头拟制了《关于加强技术经理人队伍建设的实施意见(征求意见稿)》。现征求社会公众意见。
意见指出:到 2027 年,技术经理人培育体系健全完善,科技成果转移转化服务活跃度明显提高,科技成果转化服务能力显著增强。力争培养和引进技术转移人才 8000 人以上,具有高级职称技术经理人超过 300 名,培育引进技术转移机构 100 家以上,推动全省技术交易额较 2023 年实现翻番、突破 4000 亿元
本次征求意见时间为2024年10月18日至2024年11月17日。
征求意见原文如下:






信息来源:四川省科技厅网站
登录





