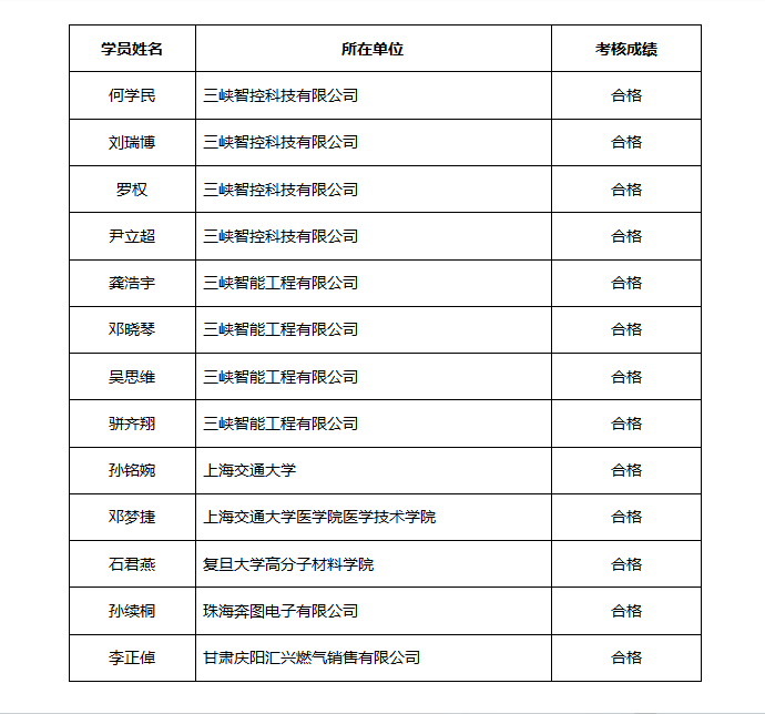
依据中国职业经理人协会《职业技术经理人专业能力评价管理办法(试行)》有关规定,经学员自愿报名、培训、考核,何学民等13名学员通过中国职业经理人协会技术经理人中级专业能力等级考核评价,现将考核合格人员名单公示如下:

以上公示期为5天(2025年9月28日-2025年10月2日),公示期内,如有单位或个人存有异议,请通过电话或邮箱向中国职业经理人协会技术经理人专业能力考核评价委员会办公室进行反映,反映情况应客观、真实。
单位提出异议的,由所在单位在反映材料上加盖公章;个人提出异议的,由本人在反映材料上亲笔签字,并提供本人联系方式和本人身份证原件(正反面)复印件或扫描件。
电话:010-82830968
邮箱:bjdhjy2016@163.com
中国职协技术经理人专业能力考核评价委员会办公室
2025年9月28日
登录





