目前,我国技术经纪人仍处于初级发展阶段,全国具有国家执业资格的技术经纪人数量非常有限。由于技术商品具有与其他商品不同的特殊性,使得技术市场缺乏专有技术经营人才,导致技术经纪人严重缺位,从而致使技术商品的流向缺乏调控和引导力,形成了科技成果供需双方转化信息不畅通的“瓶颈”问题。为此,大力发展科技中介服务业,培养和壮大技术经纪人队伍,是国家目前和今后一个时期大力发展和鼓励扶持的朝阳产业。
为贯彻党的二十届三中全会“加强技术经理人队伍建设”和落实国务院《促进科技成果转移转化行动方案》、科技部火炬中心《高质量培养科技成果转移转化人才行动方案》“打造职业技术经理人队伍”等有关精神,加快培养职业技术经理人人才队伍建设步伐,经中国职业经理人协会研究,决定常年不定期举办初级技术经理人培训班,由北京东海巨源信息技术有限公司负责承办。
一、培训对象
1.技术转移、科技咨询服务机构相关部门负责人
2.大专院校、科研院所技术转移(成果转化)部门负责人
3.政府科技行政管理及知识产权管理部门相关负责人
4.科技园区、高新区及科技企业孵化器、众创空间等创新服务机构相关部门负责人
5.专业从事技术研发、技术咨询、技术中介、技术转让、技术推广、专利查询与检索等为企业提供技术转移转化配套服务的相关机构负责人或有关人员
6.从事企业技术管理岗位的相关人员
二、报名条件
1.熟悉和掌握技术经纪人的一般运行规律、步骤、基本方法和技能,具有大专或大专以上文化学历水平。
2.已从事技术咨询、技术服务、技术研发、科技中介、技术转移、专利运营、概念验证、实验室研究、成果转化或相关科技服务活动的有关人员。
三、报名时间
2025年12月1日至2026年12月30日
四、培训时间
全年,不受时间限制
五、培训形式
线上授课
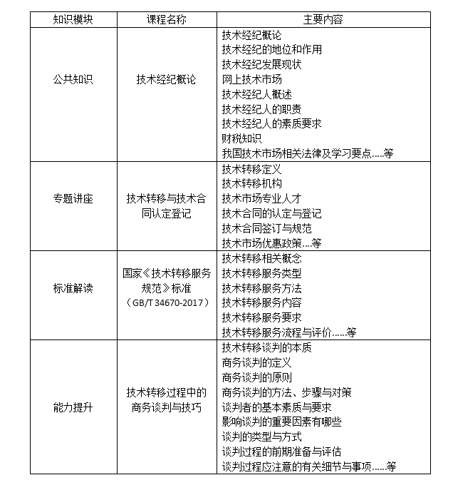
六、课程设置与主要内容
根据《国家技术转移专业人才能力等级培训大纲(试行)》相关要求,结合初级技术经纪人、技术经理人工作特点与实际,要求学员通过多种学习方式(线上、线下与自修)了解我国技术经纪人的发展历史和现状,熟悉掌握技术经纪人的一般运行规律、工作方法、步骤和基本素养以及基本技能等专业基础知识。主要课程内容:

(备注:上述课程,以开课前通知或课程安排为准)
七、考核方式:
闭卷笔试方式,按照考评办考试要求,学员需在电脑终端在线完成答题,无需打印纸质版。
八、证书及有关说明
1.学员经考试合格,由中国职业经理人协会或国家技术转移(北方)人才培养基地颁发初级技术经理人专业能力等级证书或培训结业证书。
2.学员培训信息可在本平台进行查询。查询结果(PDF电子版)可作为学员本人报考中级职业技术经理人的参考依据和有效证明。
九、收费标准
980元/人(内含教材,课件、考核、评价认证等)
备注:学员报名缴费成功,需要开具发票的,请提供单位开票信息。
登录





